A Mysterious Giant Tyrannosaur From New Mexico and the Origins of Tyrannosaurus

A bone from the Late Campanian of New Mexico may represent the earliest member of the Tyrannosaurus lineage.

The mysterious big tyrannosaur from the Kirtland Formation of Hunter Wash.74-75 Mya.

Over the course of the Mesozoic, dinosaurs would repeatedly evolve giant predators weighing multiple tons. This happened repeatedly, in different families of dinosaurs- in megalosaurs, allosaurs, carcharodontosaurs, neovenatorids and, finally, in the tyrannosaurids. The tyrannosaur Tyrannosaurus rex, appearing suddenly around 66-67 million years ago, is the last and possibly the largest of these superpredators to evolve, evolving just before the asteroid that wiped out the dinosaurs.

Tyrannosaurus rex, at the Naturalis Museum in Leiden, Hell Creek Formation, 66-67 Mya.

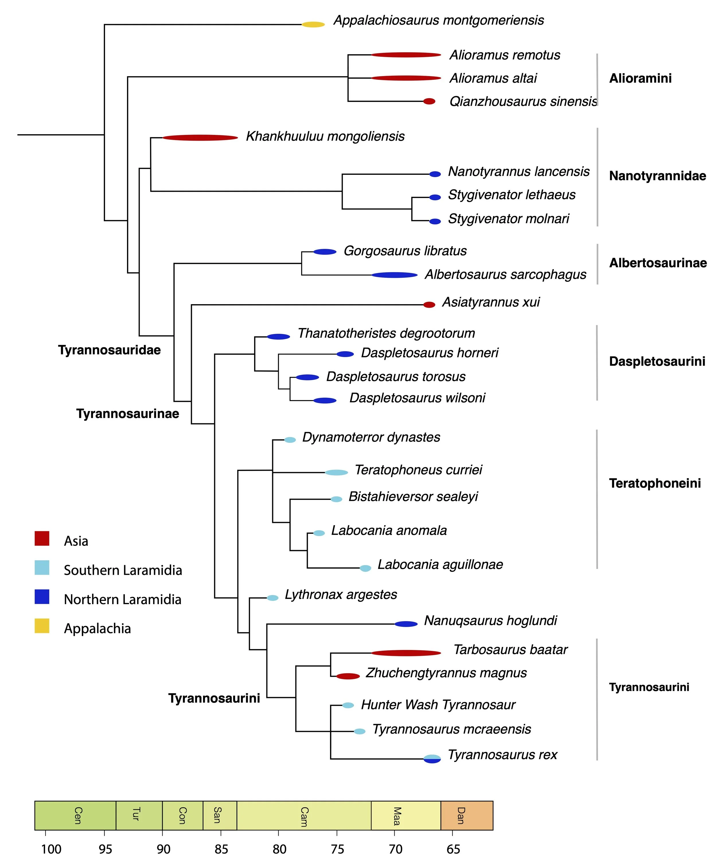
So where does T. rex come from? It just sort of seems to appear out of nowhere in the Hell Creek Formation, there are no clearly ancestral forms or even relatives in older rocks in the Two Medicine or Horseshoe Canyon Formation. That’s led some people to propose that T. rex came from Asia, where it has relatives— Zhuchengtyrannus and Tarbosaurus— that were, until recently, the closest relatives of T. rex.

Tarbosaurus, from the late(?) Maastrichtian Nemegt Formation of Mongolia.

Then, a few years back, we recognized a close relative of Tyrannosaurus rex from the Campanian-Maastrichtian of the American Southwest— Tyrannosaurus mcraeensis, from the Hall Lake Formation of New Mexico. This suggests Tyrannosaurs are actually North American endemics, evolving in the Southwest where they seem to have had a restricted distribution, then suddenly spreading north into Montana, the Dakotas and Canada around 67 million years ago.

Tyrannosaurus mcraeensis dentary, from the late Campanian/early Maastrichtian Hall Lake Formation of the McRae Group, New Mexico

Frustratingly, the age of T. mcraeensis isn’t known with certainty. We have radiometric dates for several ash beds below the skeleton, and none above, so we know the maximum but not minimum age of the skeleton; in theory it could be contemporary of T. rex although given the sheer amount of Cretaceous rock piled on top of it, that seems unlikely. It’s also a little curious— if they are around in the early Maastrichtian, maybe even the late Campanian, how is it possible that we have just one fossil of the T. rex lineage from this interval? There ought to be others out there.



The Hunter Wash Tyrannosaur

This got me thinking. I decided to take a look through the literature and collections, and to see if there were any other fossils that might be part of of an early T. rex lineage., either in the Southwest or in Mexico. A look through the collections in Saltillo and Mexico City didn’t turn up anything, neither did I find anything in the literature. But while photographing T. mcraeensis I decided to have a look through the collections in Albuquerque.

And here I came across a remarkably big, heavily built tibia.

The Hunter Wash tibia at the New Mexico Museum of Natural History, Albuquerque.

It’s from the Hunter Wash, in the Hunter Wash Member of the Kirtland Formation of New Mexico, daring to around 74-75 million years ago. In contrast to T. mcraeensis, it’s bracketed by volcanic ashes above and below, which we can date giving us a very precise and confident age estimate.

Stratigraphy of the Hunter Wash giant tyrannosaur.

It’s just a massive bruiser of an animal. I did a few back-of-the-envelope calculations and the animal ended up being around 4-5 tons. This is about half the size of the largest known Tyrannosaurus, but its significantly larger than any published tyrannosaur specimen from the late Campanian. The tibia isn’t actually that long- there are albertosaur tibiae that are similar in length- but it’s massively constructed which means it came from a significantly heavier animal.

So could this animal be an early relative of T. rex?

Hunter Wash tyrannosaur tibia.

Unfortunately we don’t have a heck of a lot to go on. On the other hand, hindlimb bones are fairly conservative elements, you can diagnose not only to family but lower taxonomic level often, subfamily, maybe even genus.

The tibia also forms part of the ankle, and ankle joints turn out to be incredibly important in reconstructing dinosaur evolution. There’s an idea that postcrania aren’t that informative, but it’s also a bit circular: everyone assumes postcrania aren’t informative, so they tend not to figure the material or study the subtle variation of the postcrania, so it’s hard to do much with it. In practice, postcrania do seem to be pretty diagnostic- maybe not to species level, but definitely to family level, usually subfamily, and often to lower taxonomic levels, like genus.

Close comparison with Bistahieversor suggests the big Hunter was tyrannosaur is something different. The Bistahieversor holotype doesn’t have a tibia, but there’s a referred specimen in the museum in Oklahoma, and it’s got the end of the tibia. It lacks the massive construction, the straight shaft, or the triangular distal end of this big tibia.

Bistahieversor sealeyi and the Hunter Wash Tyrannosaur compared.

Anyway, we were able to find a few characters that seem to help constrain the evolution of this thing.

  1. Size.

    First, of course, there’s the size of the specimen. It’s big.

Size of the Hunter Wash Tyrannosaur

Using a variety of different approaches we came up with masses that ranged between about 4 and 5 tons. Taking allometric scaling into account, we came up with a mass of 4.7 tons. Whether you think this is “giant” or merely “large” is a bit arbitrary but it’s large compared to animals like Gorgosaurus and Bistahieversor. Size isn’t typically used in phylogenetic analysis but maybe it should be; elephants for example are all big, elephant shrews are all small. It carries a lot of phylogenetic signal. Especially at very large sizes- very few lineages get truly huge, even among the dinosaurs, which dramatically narrows down the possibility of just what lineage an animal could belong to.

2. Robusticity.

Second, there’s the robusticity of the element. It’s just massive. Is this just a size-related thing? Probably not.

Hunter Wash Tyrannosaur tibia in A, anterior, B, posterior, C, lateral, and D, medial views.

We have small T. rex specimens and the postcrania is robust, they just seem to be heavily built at all sizes (Molnar, 1980).

Likewise, large gorgosaurs and teratophoneins tend to have more elongate bones. The holotype of Gorgosaurus libratus for example has a tibia comparable to the Hunter Wash animal in length (see Lambe, 1917), but it’s much more lighly built. So the robusticity probably changes somewhat with size, but the skeleton differs in robusticity between T. rex and basal taxa independent of size.

This feature is also seen in close relatives of T. rex, like Tarbosaurus, and it appears convergently (in our phylogeny) in Daspletosaurus.



3. It’s straight.

Most tyrannosaur tibiae exhibit a degree of bowing. T. rex doesn’t, and in this respect it looks like big animals like giganotosaurs, or even sauropods. It is likely related to creating a more columnar limb that can better bear heavy loads with its columnar structure.

Comparison of the Hunter Wash tyrannosaur and tibiae of other tyrannosaurs.

4. The distal end of the tibia is expanded and triangular.

In most tyrannosaurs there’s a distal expansion, just above the ankle. In T. rex, this expansion extends well up the tibia giving the end a triangular shape. As far as I know, no other tyrannosaur has this.


If it looks like a duck

As the saying goes, if it looks like a duck, it walks like a duck, and quacks like a duck, it’s a duck.

The specimen conforms to Tyrannosaurus rex in its size, the massive construction, the straight shaft, the triangular distal end. The only thing that doesn’t fit is time.

If you found this bone in the Hell Creek Formation of Montana you’d call it a T. rex and people would look at you like you’re crazy for arguing it was anything else. Of course, it’s not from the Hell Creek, which matters. It’s around 7-8 million years older.

But that’s not inconsistent with this animal being an early relative of T. rex, or even an early species of Tyrannosaurus itself: we have T. mcraeensis showing tyrannosaurins existed before T. rex, and that they lived in the southwest. We also have a big tyrannosaur in the Javelina Formation of New Mexico, dating to around 69 million years.

You’d expect something like this in the Southwest in the Late Campanian, so it actually fits, unless we think T. rex was created by God and magically appeared at the end of the Maastrichtian with no ancestors in older rocks. Its ancestors must be somewhere and the Late Campanian and Early Maastrichtian of North America are a logical place to expect them. And T. rex is a specialized animal with a highly modified anatomy, it must have a long history stretching back millions of years- a Campanian appearance of the lineage is plausible. In fact it’s necessary given that Zhuchengtyrannus, sister to Tyrannosaurus, is in China in the Late Campanian. The ghost lineage leading to T. rex must have split off even earlier.

And then, if you plug this thing into a phylogenetic analysis, it comes out with Tyrannosaurus rex and T. mcraeensis:

So could this animal actually be an early Tyrannosaurus?

Well, the genus Edmontosaurus ranges from 72 to 66 million years, a six-million year span, so I suppose Tyrannosaurus could go back to 74. But at the end of the day it’s a bit arbitrary whether we want to call it a distinct genus, or just a very primitive species of Tyrannosaurus.

I suspect this paper could be controversial, which at some level I’m okay with. It’s a single bone: I wouldn’t claim it’s definitive, incontrovertible, 100% confidence evidence of Tyrannosaurus or Tyrannosaurini in the late Campanian. At the same time, it’s got a hell of a lot of very Tyrannosaurus-like features. It’s exactly where and when you would expect an ancestor of T. rex (southwest, late Campanian).

I don’t think you can make this into a Bistahieversor or a Daspletosaurus, and I think we should engage with the fossil record and not dismiss this creature out of hand. Whatever it is, it’s something interesting— an unusually big and massive tyrannosaur from 74-75 million years ago. Could we be wrong about the Tyrannosaurini affinities? Sure.

At the same time, we’ve put forward an hypothesis, marshalled evidence in favor of it, and done a phylogenetic analysis which supports our hypothesis. If somebody thinks it’s not a T. rex, the burden of proof is now on them to show what it is. That means putting forward an alternative hypothesis, and identifying synapomorphies and plesiomorphies supporting that hypothesis, and showing that their hypothesis is better supported than ours. To simply dismiss it out of hand, I’d argue, is unscientific.

Fragmentary Remains

I’ve seen a tendency by dinosaur paleontologists to dismiss fragmentary remains as not worth studying or not identifiable. But just saying “it could be anything” isn’t good science, and if you can’t identify isolated bones… well, maybe you’re just not a very good paleontologist?

If you look closely, almost every bone in a dinosaur skeleton can be identified down to family level- individual frontals, vertebrae, metatarsals, astragali, etc. can be identified as tyrannosaur, ornithomimid, dromaeosaur, caenagnathid. It’s not easy- it took me years of going through theropod bones at the Tyrrell to tell them apart. But you can do it. And it’s often possible to go further, getting things down to subfamily, or even below that. There are differences between the metatarsals of Tyrannosaurinae and Albertosaurinae, for example, and yes they’re subtle, but they’re there.

And dealing with isolated bones and fragmentary remains is a huge part of what we do, since that’s like 95% of the fossil record. It’s sort of like being an emergency room doctor but you can’t deal with broken bones, or cuts, or gunshots, or any of the hard stuff, just sore throats and headaches. If you can’t deal with the hard stuff, you’re not very good at your job, and maybe you shouldn’t be in the ER at all? A paleontologist who needs complete skulls and skeletons to make an ID, I’d argue, is not a highly competent paleontologist.

The fossil record is incomplete, often there are huge gaps. That means that as we discover more bones, the known ranges of groups of dinosaurs (and other things, like mammals, birds, lizards, fossil plants and so on) will expand. It is statistically unlikely that we will find the last T. rex that ever lived, or the first; instead the youngest T. rex will exist at some point before the species went extinct. The oldest T. rex fossil will exist at some point after the species evolved. This is true of everything. It’s why we’ve pushed back the origin of humans in North America, and showed that mammoths survived longer than we thought.

What Does the Hunter Wash Tyrannosaur Tell us?

Getting an older example of the tyrannosaurus lineage isn’t shocking. It’s exactly what we expect to find as we get a better understanding of the fossil record, we should start finding the origins of late Maastrichtian species in earlier strata. So why does it matter?

  • Because even if it’s just one bone, it' pushes things back slightly with Tyrannosaurini- perhaps one million years, perhaps a few million, depending on the precise age of T. mcraeensis;

  • Because it supports the idea of a southwest origin of Tyrannosaurini;

  • Because it adds to the dinosaur diversity of the Fruitland-Kirtland;

  • Because it lends support to the idea that the Southwest supported a very different fauna of dinosaurs than Montana and southern Canada;

  • Because suggests there’s more out there- hidden in the badlands, lurking in museum collections- even for a group as well-studied as tyrannosaurs, the scope of our ignorance is huge.

So while it’s not earth-shattering, it’s an incremental addition to our knowledge.

And in the same way that most fossils are incomplete and skeletons are rare, most finds are incremental not revolutionary, but these incremental advances slowly build up and help shift our understanding and allow new theories to be advanced. Obviously it’s more fun to publish highly complete remains, fossils that decisively change the picture, but such things are rare, and most of our work is building up the cathedral of knowledge brick-by-brick, not knocking down and renovating entire wings of the building. One brick added to the vast cathedral of knowledge is still one step towards building a more complete understanding of evolution and the history of life on Earth.

References

Dalman, S. G. et al. A giant tyrannosaur from the Campanian–Maastrichtian of southern North America and the evolution of tyrannosaurid gigantism. Scientific Reports 14, 22124 (2024).

Lambe, L. M. The Cretaceous Theropodous Dinosaur Gorgosaurus. Canada. Department of Mines. Geological Survey Memoir 100, 1-84 (1917).

Longrich, N. R., Dalman, S., Lucas, S. G. & Fiorillo, A. R. A large tyrannosaurid from the Late Cretaceous (Campanian) of North America. Scientific Reports 16, 8371 (2026).

Wick, S. L. New evidence for the possible occurrence of Tyrannosaurus in West Texas, and discussion of Maastrichtian tyrannosaurid dinosaurs from Big Bend National Park. Cretaceous Research 50, 52-58 (2014).

Previous
Previous

A Response to a Recent Critiques of the Hunter Wash Tyrannosaur

Next
Next

The Limit is Zero